Symmetric Distribution
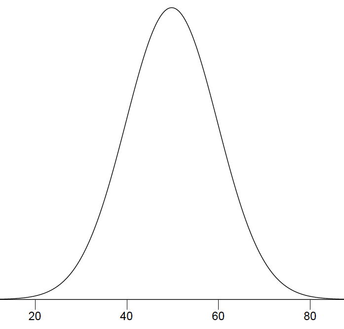
In a symmetric distribution, the upper and lower halves of the distribution are mirror images of each other. For example, in the distribution shown below, the portions above and below 50 are mirror images of each other. In a symmetric distribution, the mean is equal to the median. Antonym: skewed distribution.
